OngoingAlfa node 1.0 pcb copy
STDAlfa node 1.0 pcb copy
640
0
0
0
Mode:Full
License
:Cloned fromAlfa node 1.0 pcb
Creation time:2021-08-14 14:18:08Update time:2021-08-14 14:20:07
Description
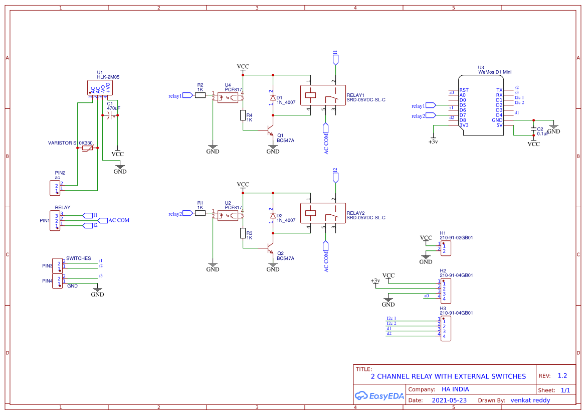
Design Drawing
The preview image was not generated, please save it again in the editor.BOM
Bom empty
CloneAdd to Album
0
0
Share
Report
Project Members
Followers0|Likes0
Related projects
Empty


Comment