OngoingAlfa node 1.0 pcb
STDAlfa node 1.0 pcb
277
0
0
0
Mode:Full
License
:Creation time:2021-06-06 16:10:05Update time:2021-07-05 19:45:10
Description
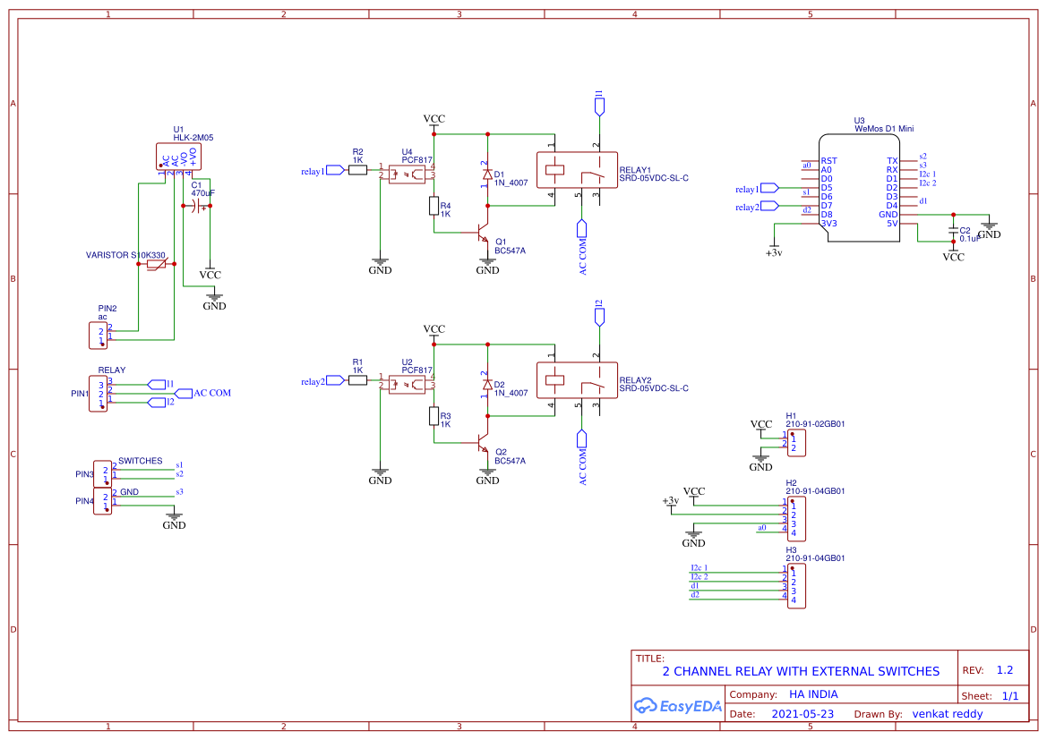
THis node has 2 relays
Design Drawing
The preview image was not generated, please save it again in the editor.BOM
Bom empty
CloneAdd to Album
0
0
Share
Report
Project Members
Followers0|Likes0
Related projects
Empty


Comment