OngoingRpi 16 servo HAT
STDRpi 16 servo HAT
397
0
0
0
Mode:Full
License
:Creation time:2020-12-05 11:16:34Update time:2022-09-21 15:30:43
Description
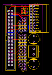
HAT 16 servo
Design Drawing
The preview image was not generated, please save it again in the editor.BOM
Bom empty
CloneAdd to Album
0
0
Share
Report
Project Members
Followers0|Likes0
Related projects
Empty


Comment