OngoingSchema guns lasershooting gip
STDSchema guns lasershooting gip
41
0
0
0
Mode:Full
License
:Public Domain
Creation time:2022-12-07 09:41:21Update time:2023-03-16 12:26:42
Description
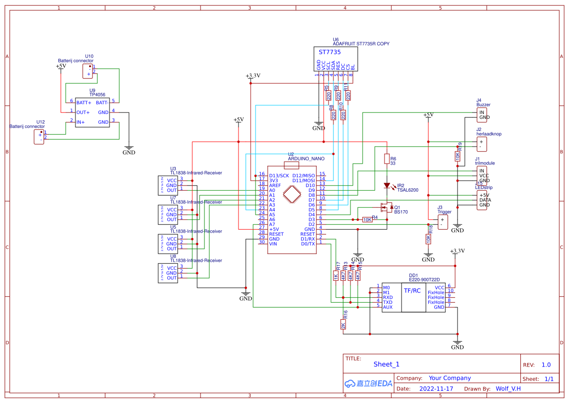
Schema geweren GIP
Design Drawing
The preview image was not generated, please save it again in the editor.BOM
Bom empty
CloneAdd to Album
0
0
Share
Report
Project Members
Followers0|Likes0
Related projects
Empty


Comment