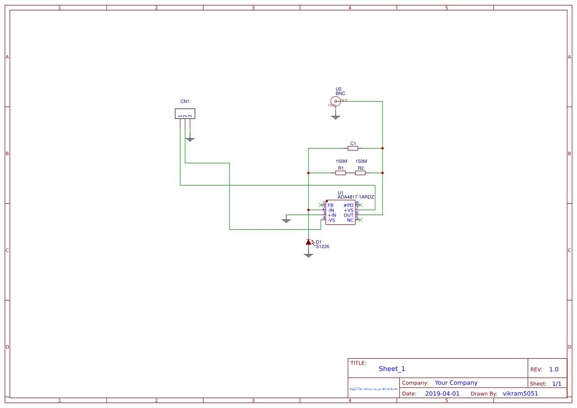
Ongoingozone Reference Detector Circuit
STDozone Reference Detector Circuit
276
0
0
0
Mode:Full
License
:Creation time:2019-04-01 06:34:02Update time:2022-06-07 11:42:43
Description
Design Drawing
The preview image was not generated, please save it again in the editor.BOM
Bom empty
CloneAdd to Album
0
0
Share
Report
Project Members
Followers0|Likes0
Related projects
Empty


Comment