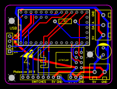
OngoingTeensy LC + nRF24
STDTeensy LC + nRF24
693
0
0
0
Mode:Full
License
:MIT
Creation time:2018-07-25 17:25:09Update time:2022-07-29 17:31:54
Description
Design Drawing
The preview image was not generated, please save it again in the editor.BOM
Bom empty
CloneAdd to Album
0
0
Share
Report
Project Members
Followers0|Likes0
Related projects
Empty


Comment