OngoingRoom temperature
STDRoom temperature
173
0
0
0
Mode:Full
License
:Public Domain
Creation time:2022-07-13 11:39:44Update time:2023-03-18 05:25:09
Description
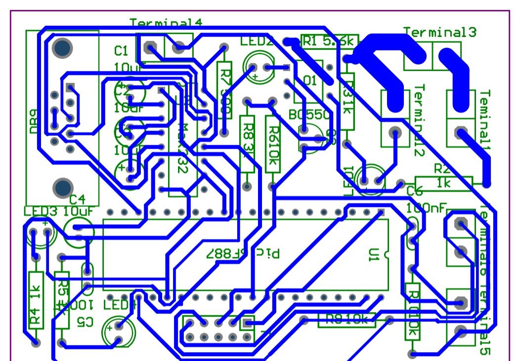
Use PIC16F877A get value from analog temperature sensor then community with computer.
Design Drawing
The preview image was not generated, please save it again in the editor.BOM
Bom empty
CloneAdd to Album
0
0
Share
Report
Project Members
Followers0|Likes0
Related projects
Empty


Comment