OngoingMotor driver
STDMotor driver
432
0
0
0
Mode:Full
License
:Creation time:2021-02-11 00:22:08Update time:2021-02-17 11:58:58
Description
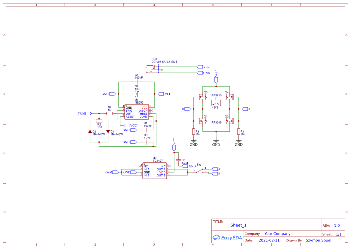
Motor driver using MOSFETS.
Design Drawing
The preview image was not generated, please save it again in the editor.BOM
Bom empty
CloneAdd to Album
0
0
Share
Report
Project Members
Followers0|Likes0
Related projects
Empty


Comment