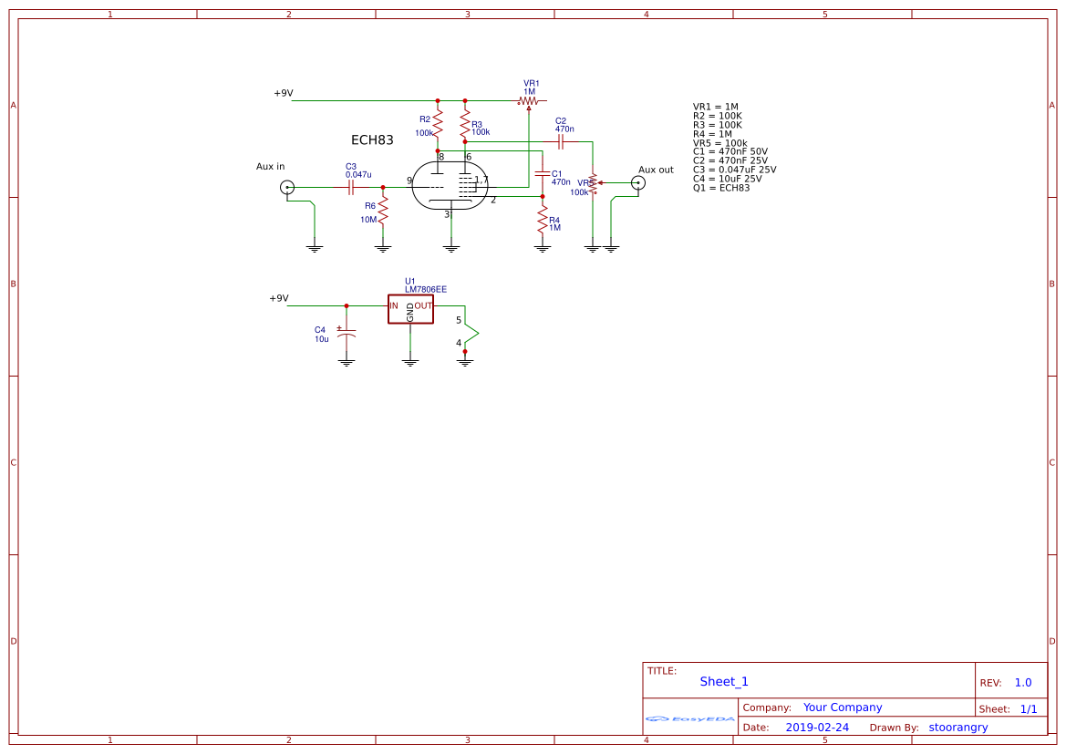
Ongoingamplificatore con ECH83
STDamplificatore con ECH83
434
0
0
0
Mode:Full
License
:Public Domain
Creation time:2019-02-24 10:21:49Update time:2019-03-01 21:30:37
Description
Design Drawing
The preview image was not generated, please save it again in the editor.BOM
Bom empty
CloneAdd to Album
0
0
Share
Report
Project Members
Followers0|Likes0
Related projects
Empty


Comment