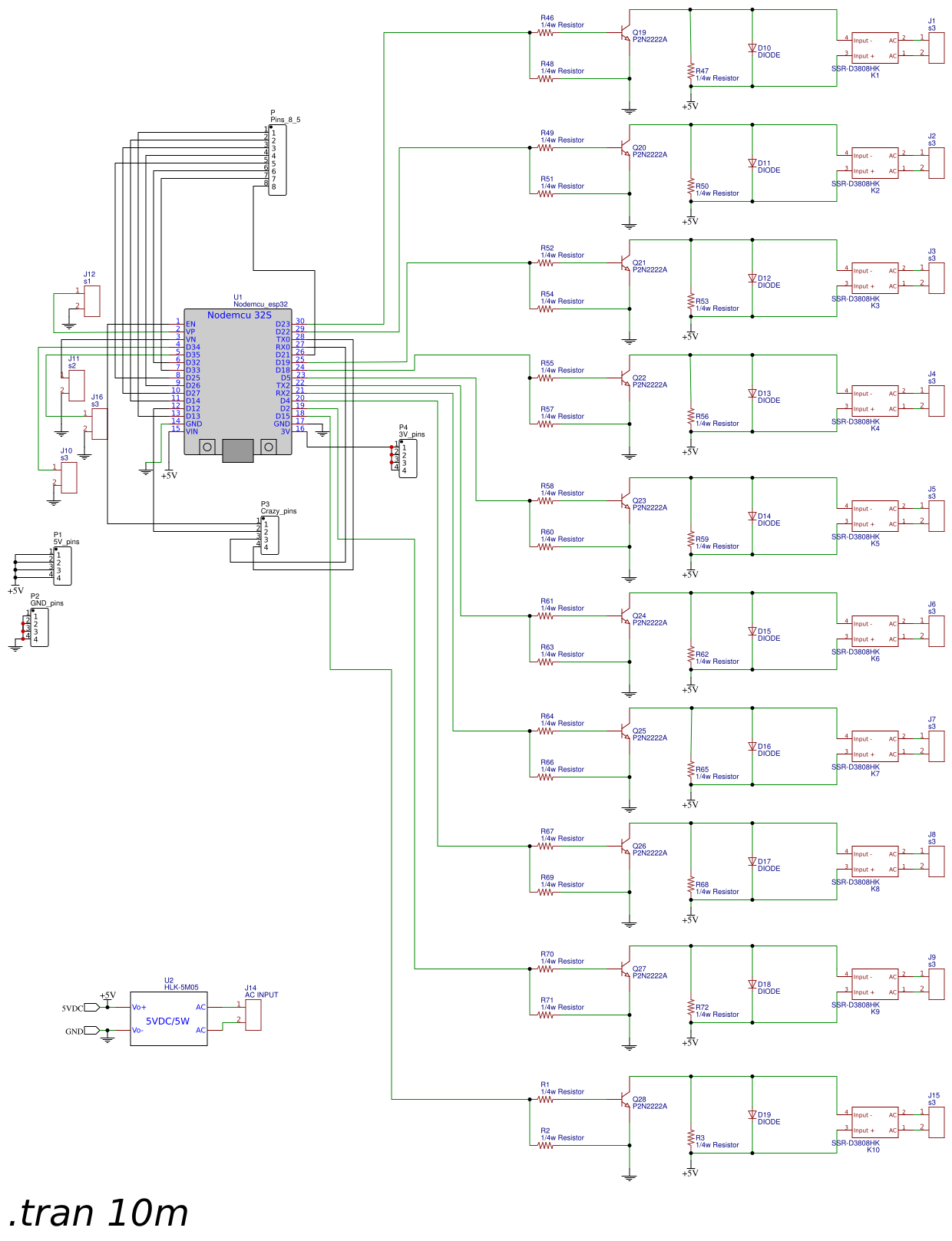
Ongoing10 SSR relays
STD10 SSR relays
734
0
0
0
Mode:Full
License
:GPL 3.0
Creation time:2018-10-24 07:24:44Update time:2020-09-30 21:32:17
Description
Design Drawing
The preview image was not generated, please save it again in the editor.BOM
Bom empty
CloneAdd to Album
0
0
Share
Report
Project Members
Followers0|Likes0
Related projects
Empty


Comment