
aula20/06
STDaula20/06
66
0
0
0
Mode:
License
:Public Domain
Creation time:2022-06-20 13:42:26Update time:2022-09-14 19:03:34
Description
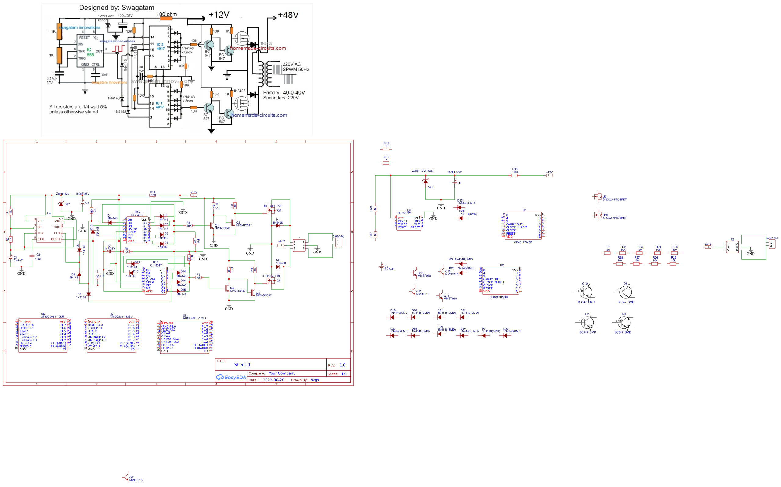
trocar os componentes para SMD
Design Drawing
The preview image was not generated, please save it again in the editor.BOM
Bom empty
CloneAdd to Album
0
0
Share
Report
Followers0|Likes0
Related projects
Empty


Comment