CompletedPowerstages_Compiled_v2a.sch
STDPowerstages_Compiled_v2a.sch
License
:Public Domain
Description
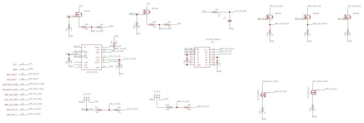
A Data Acquisition (DAQ) circuit is an essential component in systems that require precise measurement and control, often used in engineering, scientific, and industrial applications. It is designed to convert physical signals from the environment, such as temperature, pressure, voltage, or current, into digital data that can be processed, analyzed, and stored by a computer or microcontroller.
The DAQ circuit typically includes the following key elements:
1. **Sensors and Transducers:** The starting point of the DAQ circuit, these devices convert physical phenomena into electrical signals. For example, a thermocouple sensor generates a voltage proportional to temperature.
2. **Signal Conditioning:** Raw signals from the sensors often need to be conditioned before they can be accurately digitized. This stage might involve amplifying weak signals, filtering out noise, and converting signals into a standard format or range that the Analog-to-Digital Converter (ADC) can handle. Signal conditioning circuits could include operational amplifiers, low-pass filters, and isolation amplifiers.
3. **Analog-to-Digital Converter (ADC):** This component is the heart of the DAQ circuit, responsible for converting the conditioned analog signal into a digital representation. The ADC's resolution and sampling rate play a crucial role in determining the accuracy and speed of the data acquisition.
4. **Multiplexers:** In systems where multiple sensor inputs need to be monitored, multiplexers are used to switch between different channels and send each signal to a single ADC, optimizing the efficiency and reducing the need for multiple converters.
5. **Data Processing and Storage:** Once the signals are digitized, they are processed by a microcontroller or a computer. The data may be analyzed in real-time, stored for future use, or transmitted to another system. Software algorithms are often employed to further filter, analyze, or visualize the data.
6. **Communication Interface:** To transmit the processed data to a central system, communication interfaces like USB, Ethernet, or wireless modules may be used. This ensures that the data collected from the sensors is easily accessible for monitoring, analysis, or control purposes.
7. **Power Supply:** The DAQ circuit requires a stable power supply to ensure accurate signal measurement and operation of all components. It may include voltage regulators and power management units to maintain consistent performance.
A well-designed DAQ circuit is characterized by high precision, fast response times, and robust signal integrity, making it capable of handling a wide variety of data inputs under different environmental conditions. Its compact layout and integration with noise-reduction techniques ensure that the captured data is accurate and reliable, even in noisy industrial settings.
Design Drawing
The preview image was not generated, please save it again in the editor.BOM
Bom empty
Clone
Empty


Comment