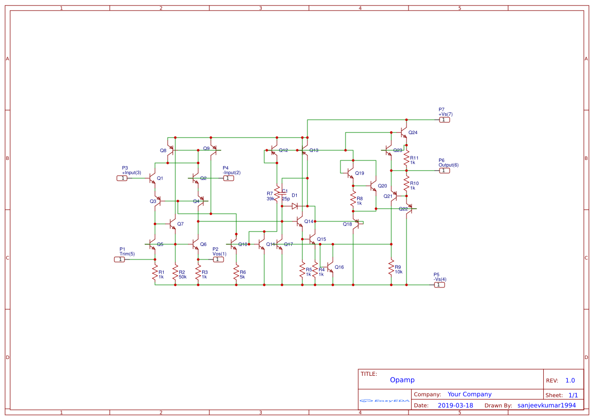
OngoingOpamp Intermal circuit
STDOpamp Intermal circuit
281
0
0
0
Mode:Full
License
:Creation time:2019-03-18 08:34:50Update time:2019-03-29 06:34:42
Description
Design Drawing
The preview image was not generated, please save it again in the editor.BOM
Bom empty
CloneAdd to Album
0
0
Share
Report
Project Members
Followers0|Likes0
Related projects
Empty


Comment