
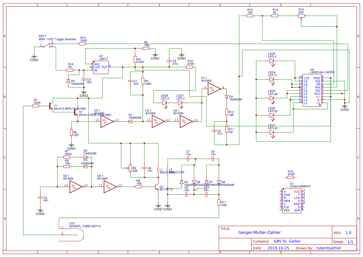
Geiger-Muller-Zahler
STDGeiger-Muller-Zahler
238
0
0
0
Mode:Full
License
:Creation time:2019-09-25 14:18:09Update time:2019-12-09 18:48:20
Description
Design Drawing

BOM


Add to Album
0
0
Share
Report
Project Members
Followers0|Likes0
Related projects

Comment