Ongoingthru hole audio servo driver
STDthru hole audio servo driver
209
0
0
0
Mode:Full
License
:Public Domain
Creation time:2019-10-13 20:03:42Update time:2019-12-01 20:21:37
Description
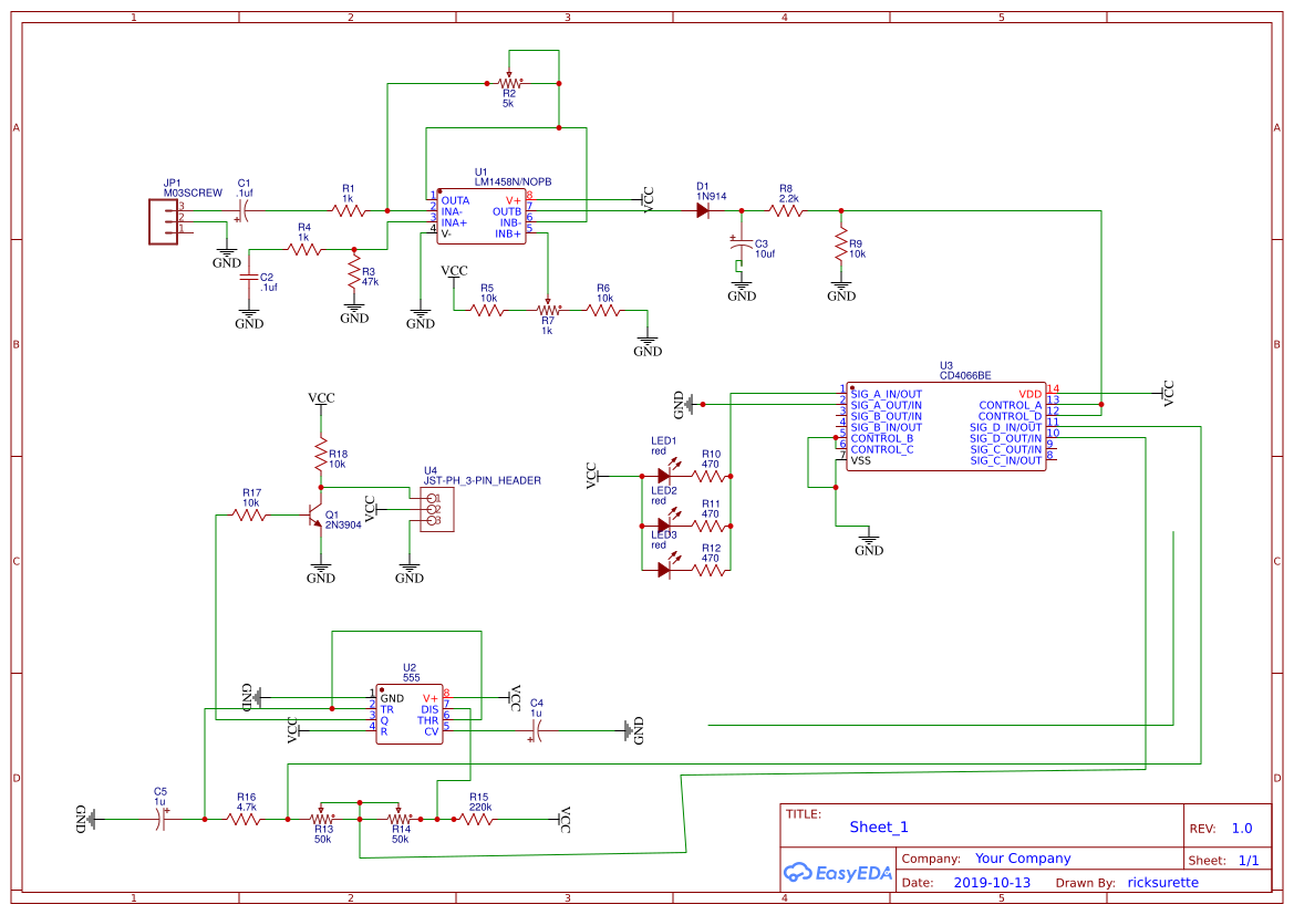
Design Drawing
The preview image was not generated, please save it again in the editor.BOM
Bom empty
CloneAdd to Album
0
0
Share
Report
Project Members
Followers0|Likes0
Related projects
Empty


Comment