Ongoing18650 Chg TP5100 Rev1 copy
STD18650 Chg TP5100 Rev1 copy
983
0
0
0
Mode:Full
License
:Public Domain
Cloned from18650 Chg TP5100 Rev3
Creation time:2020-12-16 06:54:18Update time:2020-12-16 06:56:40
Description
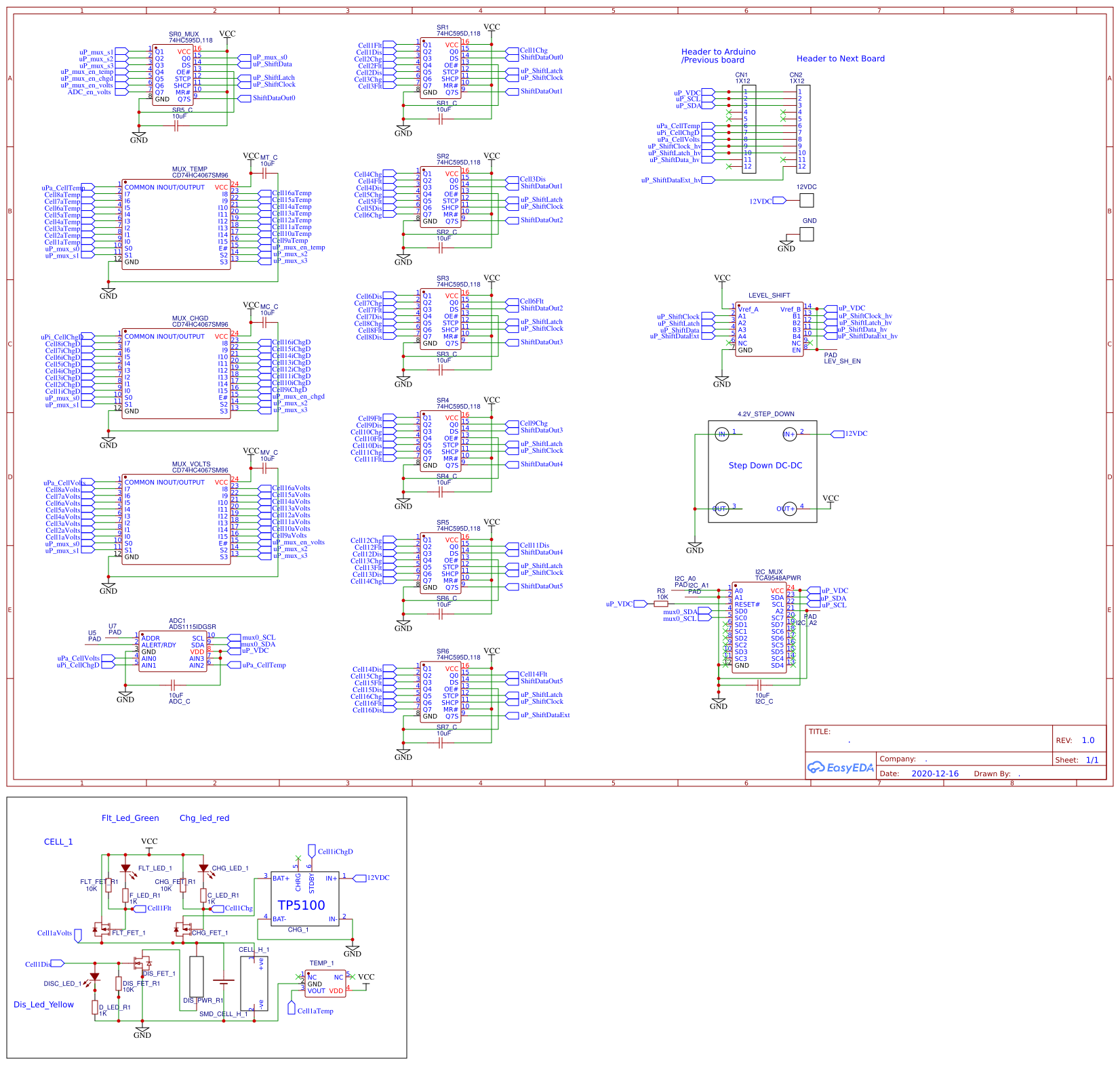
Design Drawing
The preview image was not generated, please save it again in the editor.BOM
Bom empty
CloneAdd to Album
0
0
Share
Report
Project Members
Followers0|Likes0
Related projects
Empty


Comment