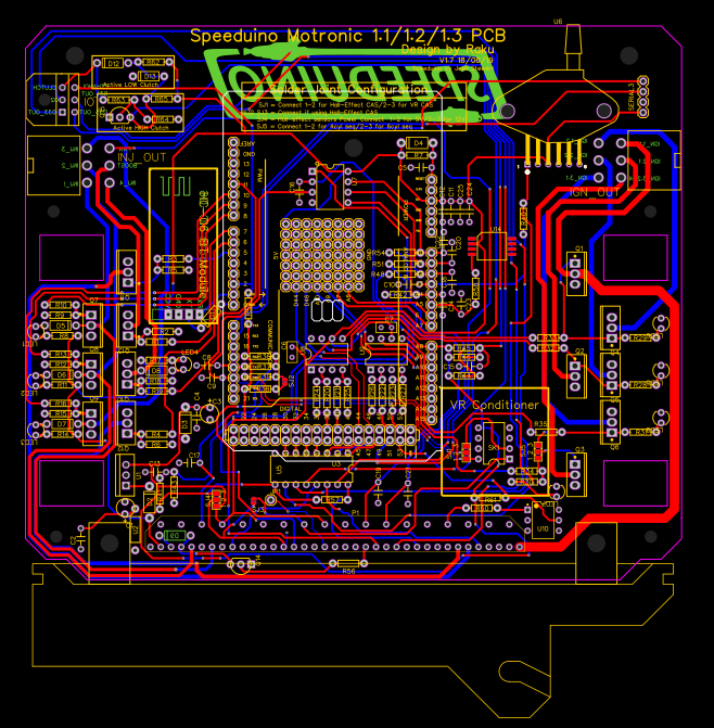
OngoingSpeeduino compatible PCB Motronic 55 pin copy
STDSpeeduino compatible PCB Motronic 55 pin copy
808
0
0
0
Mode:Full
License
:Cloned fromSpeeduino compatible PCB Motronic 55 pin
Creation time:2019-08-07 05:28:52Update time:2022-09-18 14:01:11
Description
Design Drawing
The preview image was not generated, please save it again in the editor.BOM
Bom empty
CloneAdd to Album
0
0
Share
Report
Project Members
Followers0|Likes0
Related projects
Empty


Comment