OngoingSmart Door Unlocker
STDSmart Door Unlocker
135
0
0
0
Mode:Full
License
:Public Domain
Creation time:2018-03-24 05:51:30Update time:2018-03-24 05:57:54
Description
Design Drawing
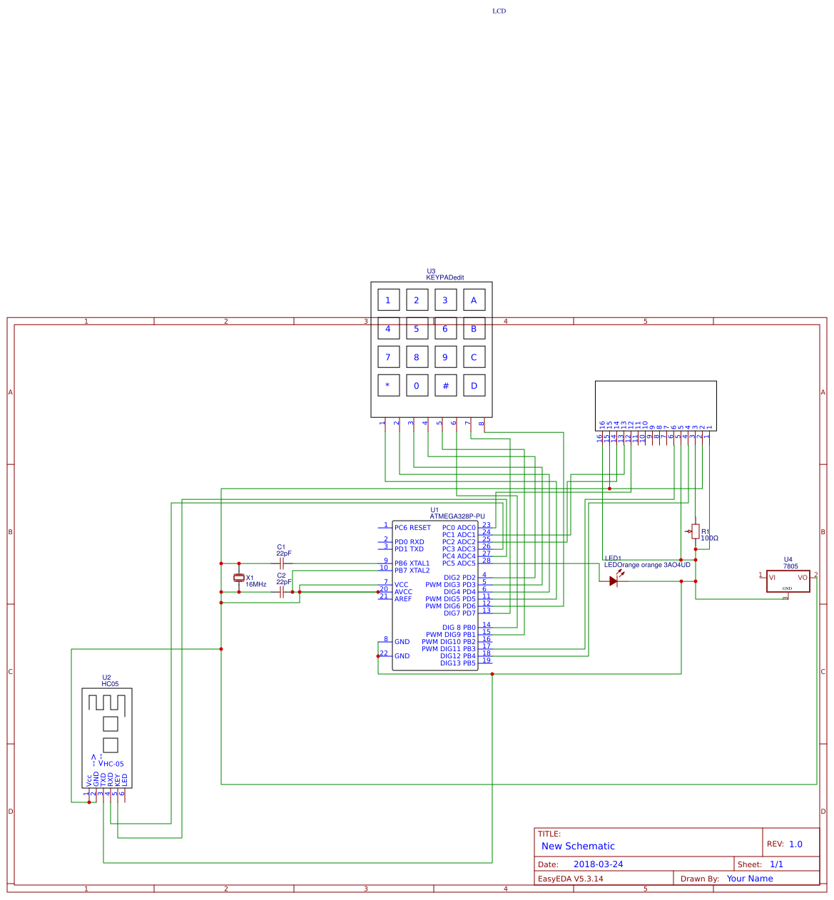
The preview image was not generated, please save it again in the editor.BOM
Bom empty
CloneAdd to Album
0
0
Share
Report
Project Members
Followers0|Likes0
Related projects
Empty


Comment