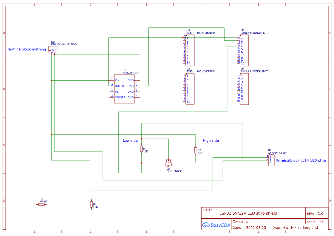
OngoingESP32 12V LED strip shield
STDESP32 12V LED strip shield
402
0
0
0
Mode:Full
License
:MIT
Creation time:2021-03-13 20:39:33Update time:2021-09-27 19:08:52
Description
Work in progress
Design Drawing
The preview image was not generated, please save it again in the editor.BOM
Bom empty
CloneAdd to Album
0
0
Share
Report
Project Members
Followers0|Likes0
Related projects
Empty


Comment