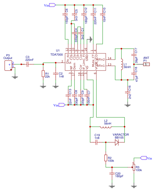
OngoingTDA7000 fm reciever
STDTDA7000 fm reciever
483
0
0
0
Mode:Full
License
:Public Domain
Creation time:2018-06-20 07:57:35Update time:2018-06-20 09:30:12
Description
Design Drawing
The preview image was not generated, please save it again in the editor.BOM
Bom empty
CloneAdd to Album
0
0
Share
Report
Project Members
Followers0|Likes0
Related projects
Empty


Comment