OngoingElectrolyte parameter meter
STDElectrolyte parameter meter
361
0
0
0
Mode:Full
License
:Creation time:2018-11-07 07:55:34Update time:2021-05-31 10:02:18
Description
Design Drawing
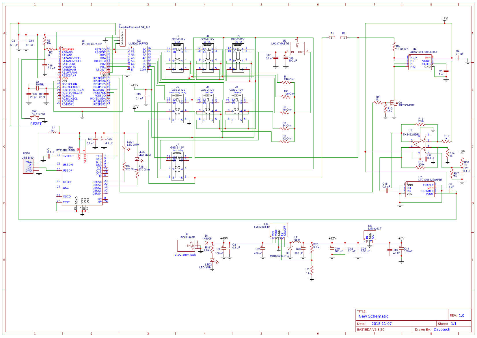
The preview image was not generated, please save it again in the editor.BOM
Bom empty
CloneAdd to Album
0
0
Share
Report
Project Members
Followers0|Likes0
Related projects
Empty


Comment