OngoingAMF200 AUDIO
STDAMF200 AUDIO
286
0
0
0
Mode:Full
License
:Public Domain
Creation time:2019-09-19 18:16:05Update time:2021-11-02 14:22:02
Description
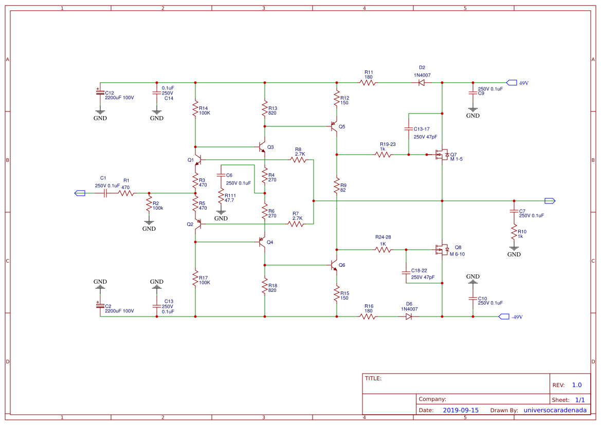
Design Drawing
The preview image was not generated, please save it again in the editor.BOM
Bom empty
CloneAdd to Album
0
0
Share
Report
Project Members
Followers0|Likes0
Related projects
Empty


Comment