OngoingSUPLA rs-module triak autocalibration
STDSUPLA rs-module triak autocalibration
578
0
0
0
Mode:Full
License
:Public Domain
Creation time:2021-07-26 15:11:51Update time:2024-02-04 09:01:52
Description
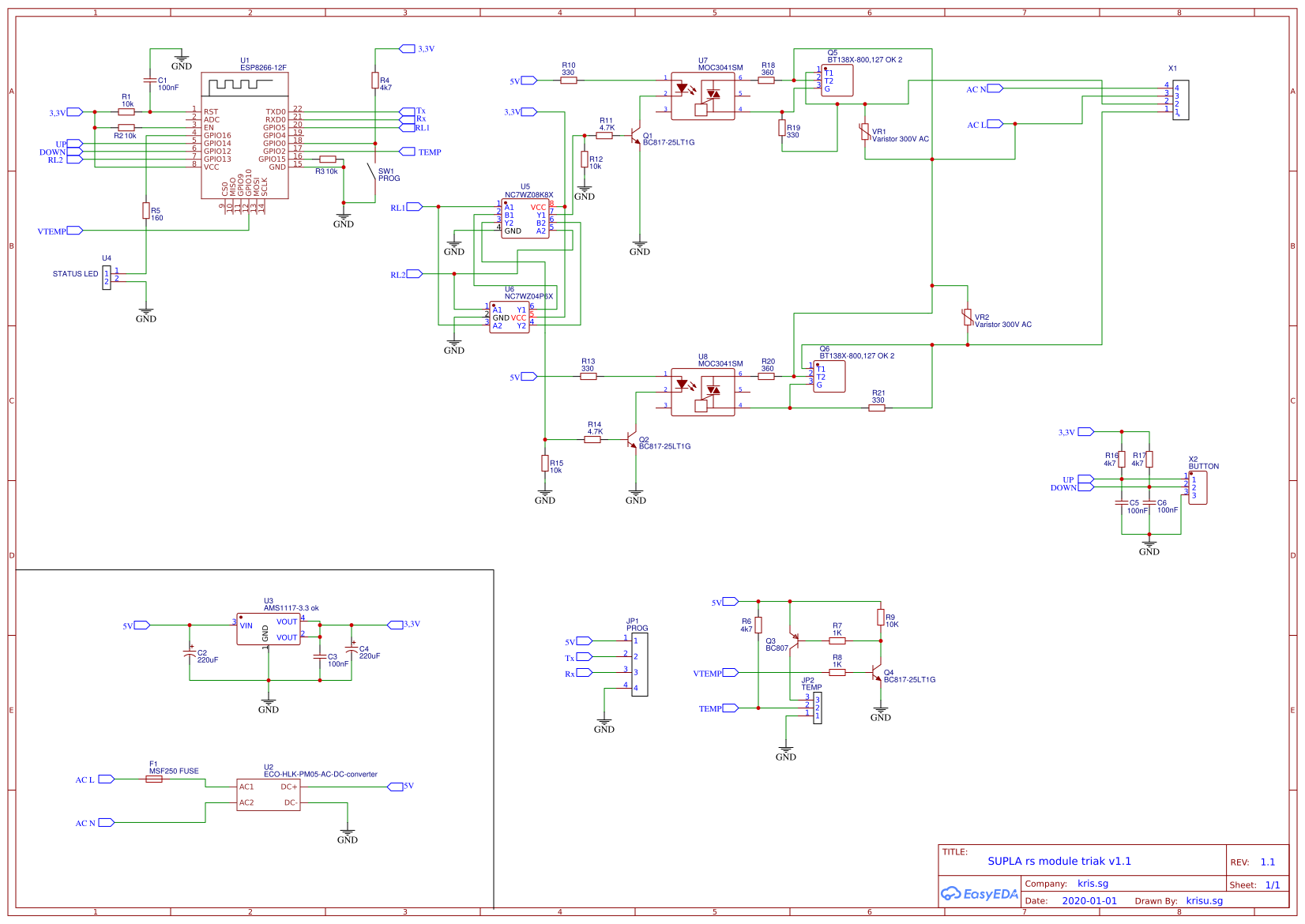
Roller shutter driver - triac version for SUPLA Project with autocalibration - open/close times
Final version
Design Drawing
The preview image was not generated, please save it again in the editor.BOM
Bom empty
CloneAdd to Album
0
0
Share
Report
Project Members
Followers0|Likes0
Related projects
Empty


Comment