OngoingLed Driver
STDLed Driver
374
0
0
0
Mode:Full
License
:CC-BY 3.0
Creation time:2019-10-12 09:54:15Update time:2022-03-09 09:03:45
Description
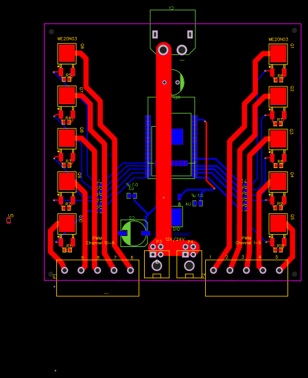
Design Drawing
The preview image was not generated, please save it again in the editor.BOM
Bom empty
CloneAdd to Album
0
0
Share
Report
Project Members
Followers0|Likes0
Related projects
Empty


Comment