OngoingAMPLIFICADOR INSTRUMENTACION
STDAMPLIFICADOR INSTRUMENTACION
83
0
0
0
Mode:Full
License
:Public Domain
Creation time:2022-12-30 04:02:23Update time:2023-01-12 02:29:52
Description
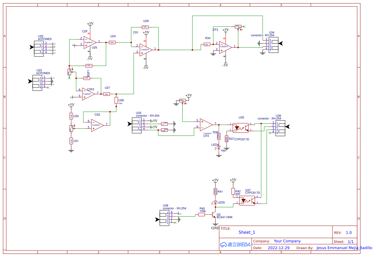
amplificador de instrumentacion
Design Drawing
The preview image was not generated, please save it again in the editor.BOM
Bom empty
CloneAdd to Album
0
0
Share
Report
Project Members
Followers0|Likes0
Related projects
Empty


Comment