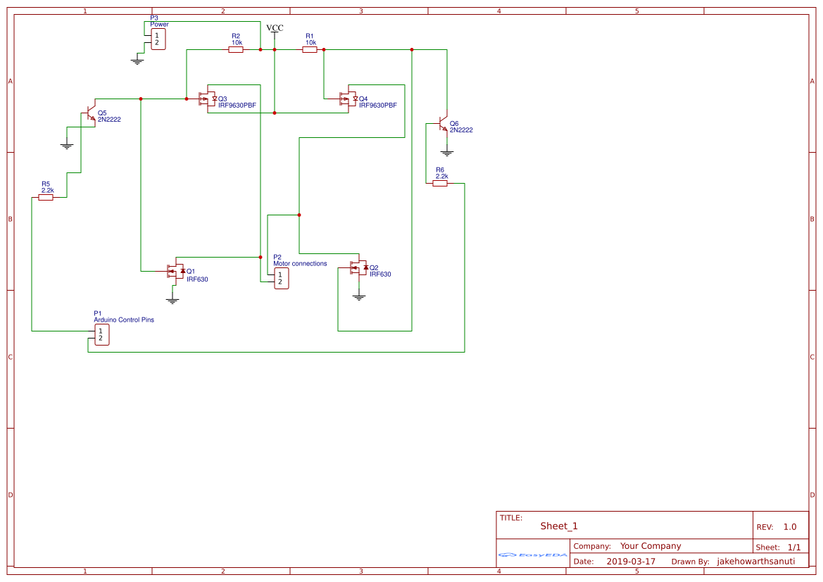
OngoingTiller Actuator H-Bridge driver v2
STDTiller Actuator H-Bridge driver v2
123
0
0
0
Mode:Full
License
:Creation time:2019-03-25 21:46:44Update time:2019-04-06 17:57:30
Description
Design Drawing
The preview image was not generated, please save it again in the editor.BOM
Bom empty
CloneAdd to Album
0
0
Share
Report
Project Members
Followers0|Likes0
Related projects
Empty


Comment