OngoingField Coil Interlock 2.0
STDField Coil Interlock 2.0
271
0
0
0
Mode:Full
License
:Creation time:2021-05-24 18:17:27Update time:2021-05-24 18:25:58
Description
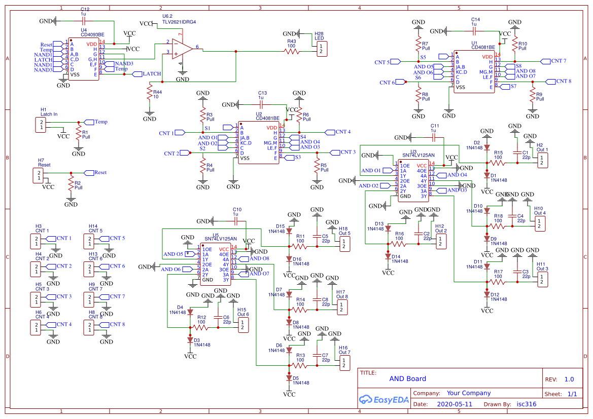
Latch and AND circuits to protect electronics in the case off cooling failure
Design Drawing
The preview image was not generated, please save it again in the editor.BOM
Bom empty
CloneAdd to Album
0
0
Share
Report
Project Members
Followers0|Likes0
Related projects
Empty


Comment