Ongoingvalve control
STDvalve control
169
0
0
0
Mode:Full
License
:Creation time:2020-03-13 01:31:33Update time:2022-10-17 00:42:54
Description
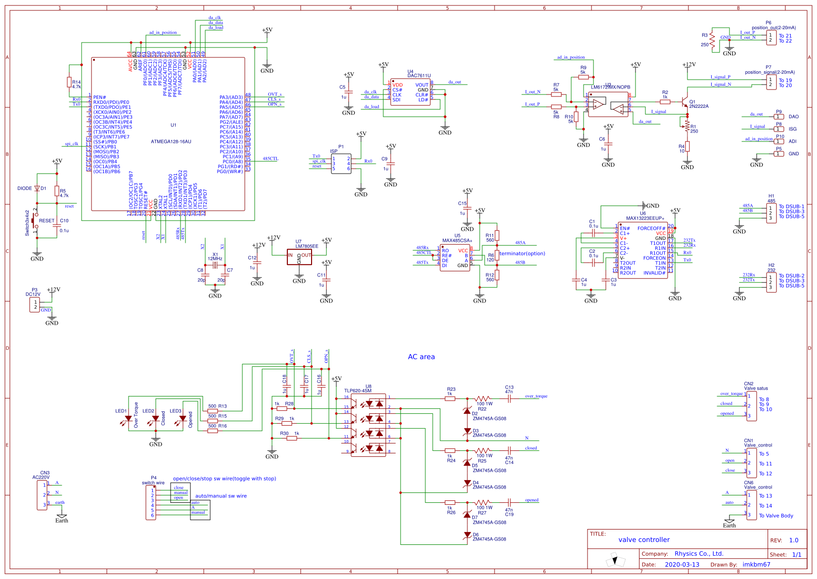
Design Drawing
The preview image was not generated, please save it again in the editor.BOM
Bom empty
CloneAdd to Album
0
0
Share
Report
Project Members
Followers0|Likes0
Related projects
Empty


Comment