Ongoingmsd2
STDmsd2
74
0
0
0
Mode:Full
License
:Public Domain
Creation time:2019-02-25 14:59:47Update time:2019-05-14 05:52:42
Description
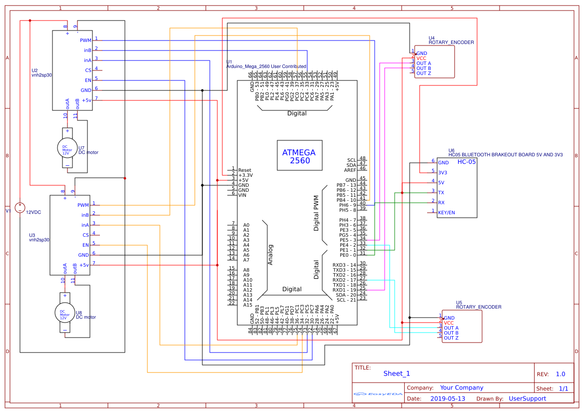
Design Drawing
The preview image was not generated, please save it again in the editor.BOM
Bom empty
CloneAdd to Album
0
0
Share
Report
Project Members
Followers0|Likes0
Related projects
Empty


Comment