Ongoingcontroller pcb
STDcontroller pcb
218
0
0
0
Mode:Full
License
:Creation time:2021-11-08 17:34:39Update time:2021-11-09 01:08:38
Description
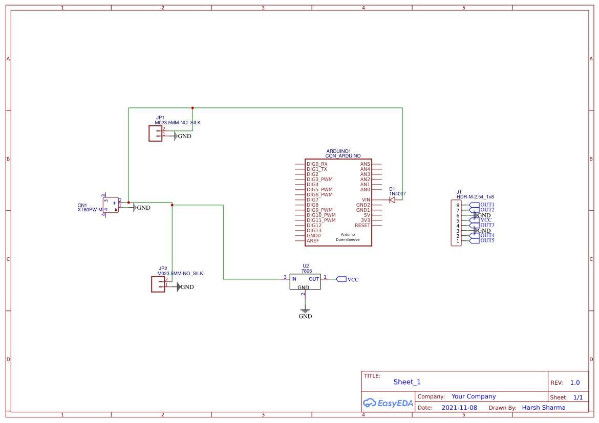
CONTROLLER PCB
Design Drawing
The preview image was not generated, please save it again in the editor.BOM
Bom empty
CloneAdd to Album
0
0
Share
Report
Project Members
Followers0|Likes0
Related projects
Empty


Comment