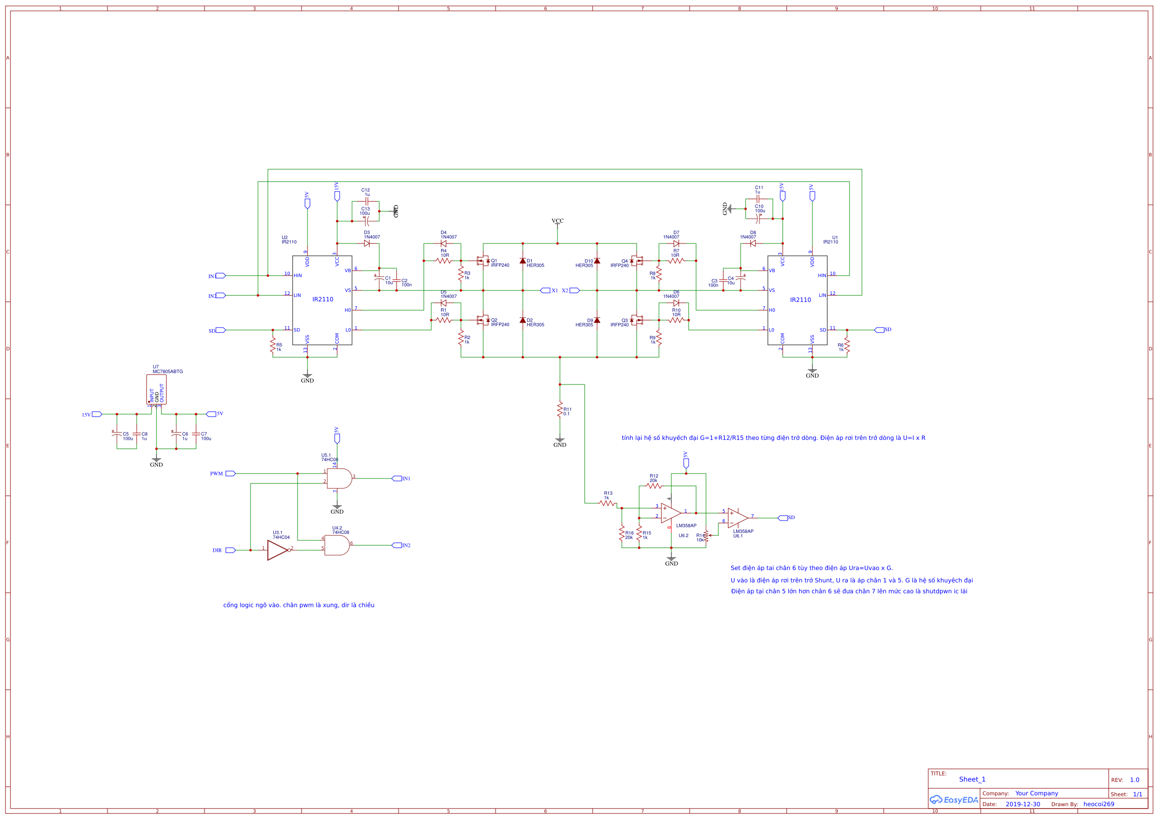
OngoingMach cau H IR2110 pulse-dir
STDMach cau H IR2110 pulse-dir
292
0
0
0
Mode:Full
License
:Creation time:2019-12-27 04:11:23Update time:2019-12-30 11:08:15
Description
Design Drawing
The preview image was not generated, please save it again in the editor.BOM
Bom empty
CloneAdd to Album
0
0
Share
Report
Project Members
Followers0|Likes0
Related projects
Empty


Comment