Ongoingtmps
STDtmps
181
0
0
0
Mode:Full
License
:Creation time:2018-09-17 10:01:55Update time:2018-09-17 13:36:13
Description
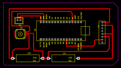
Design Drawing
The preview image was not generated, please save it again in the editor.BOM
Bom empty
CloneAdd to Album
0
0
Share
Report
Project Members
Followers0|Likes0
Related projects
Empty


Comment