Ongoingtimer
STDtimer
437
0
0
0
Mode:Full
License
:Creation time:2016-10-09 10:27:26Update time:2020-11-24 13:29:11
Description
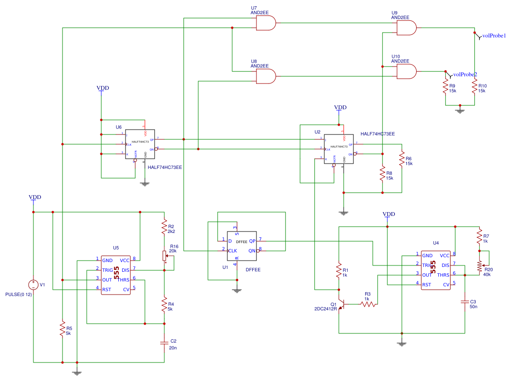
Design Drawing
The preview image was not generated, please save it again in the editor.BOM
Bom empty
CloneAdd to Album
0
0
Share
Report
Project Members
Followers0|Likes0
Related projects
Empty


Comment