OngoingFermentadora AHT10 copy
STDFermentadora AHT10 copy
947
0
0
0
Mode:Full
License
:Cloned fromFermentadora AHT10
Creation time:2020-10-29 23:04:47Update time:2021-12-08 13:09:03
Description
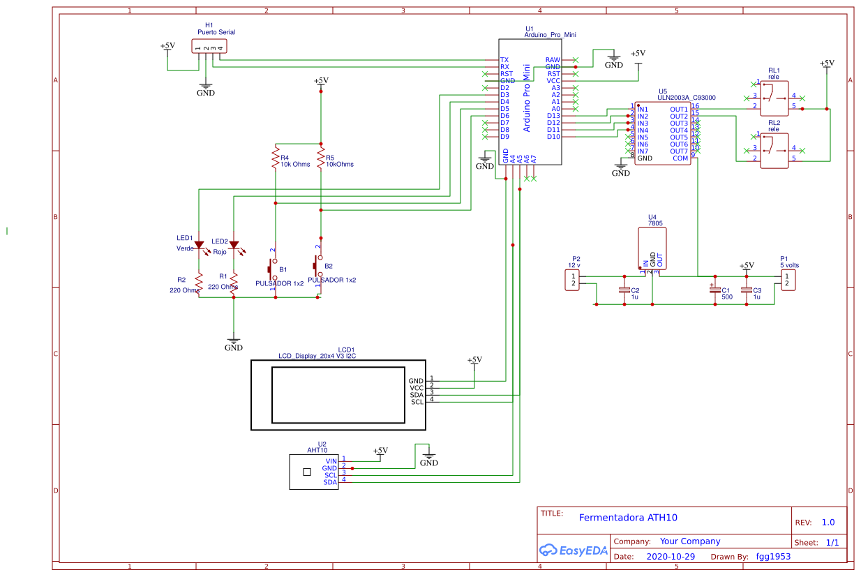
Design Drawing
The preview image was not generated, please save it again in the editor.BOM
Bom empty
CloneAdd to Album
0
0
Share
Report
Project Members
Followers0|Likes0
Related projects
Empty


Comment