OngoingDC Load
STDDC Load
1.1k
0
0
0
Mode:Full
License
:Creation time:2017-10-27 06:23:48Update time:2021-06-04 20:24:14
Description
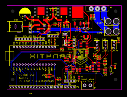
Design Drawing
The preview image was not generated, please save it again in the editor.BOM
Bom empty
CloneAdd to Album
0
0
Share
Report
Project Members
Followers0|Likes0
Related projects
Empty


Comment