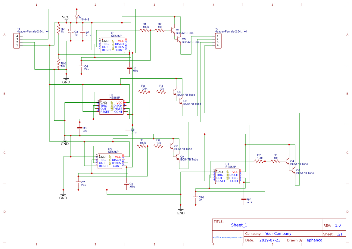
OngoingMulti-Pulsing LED string driver
STDMulti-Pulsing LED string driver
287
0
0
0
Mode:Full
License
:Public Domain
Creation time:2019-07-23 17:01:16Update time:2019-08-07 18:57:19
Description
Design Drawing
The preview image was not generated, please save it again in the editor.BOM
Bom empty
CloneAdd to Album
0
0
Share
Report
Project Members
Followers0|Likes0
Related projects
Empty


Comment