Ongoingesp8266 dual temp and single light
STDesp8266 dual temp and single light
272
0
0
0
Mode:Full
License
:Creation time:2019-03-12 11:31:48Update time:2020-12-19 22:32:07
Description
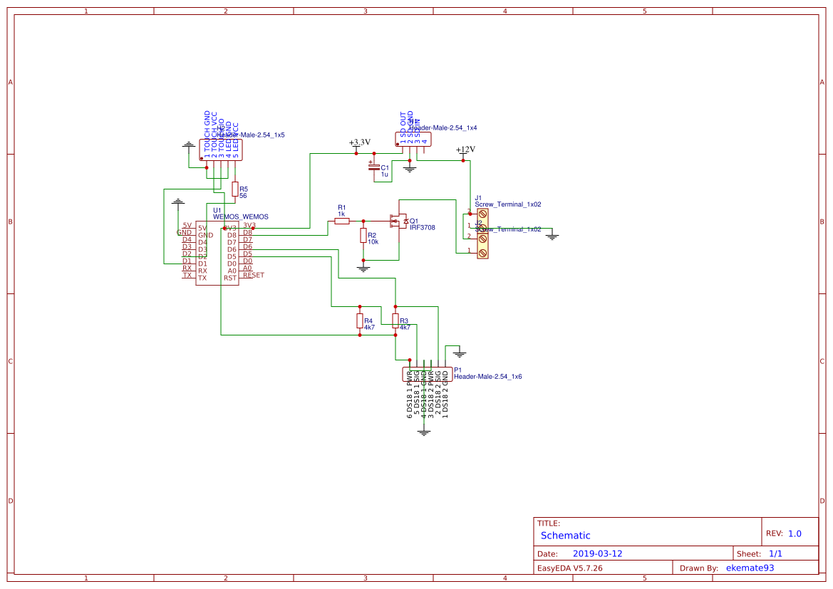
Design Drawing
The preview image was not generated, please save it again in the editor.BOM
Bom empty
CloneAdd to Album
0
0
Share
Report
Project Members
Followers0|Likes0
Related projects
Empty


Comment