OngoingFonte_Corrente
STDFonte_Corrente
211
0
0
0
Mode:Full
License
:Creation time:2021-01-31 01:16:34Update time:2021-01-31 13:42:21
Description
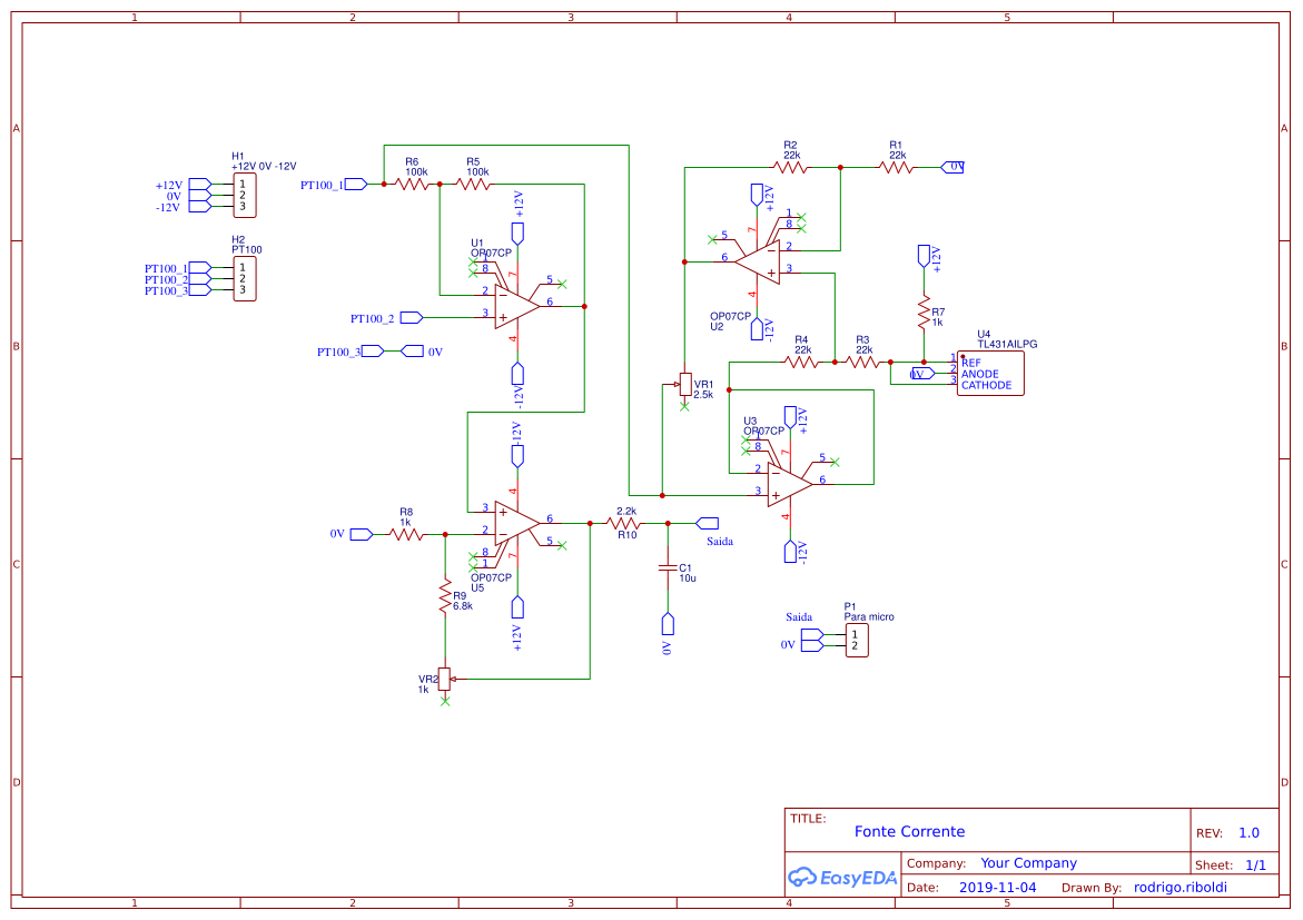
Projeto da fonte de corrente
Design Drawing
The preview image was not generated, please save it again in the editor.BOM
Bom empty
CloneAdd to Album
0
0
Share
Report
Project Members
Followers0|Likes0
Related projects
Empty


Comment