Ongoingarduino fonaric relay
STDarduino fonaric relay
592
0
0
0
Mode:Full
License
:Creation time:2020-10-20 17:37:43Update time:2021-10-31 16:54:44
Description
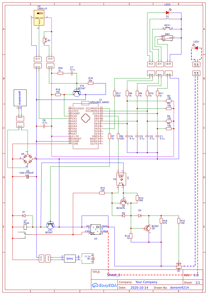
Design Drawing
The preview image was not generated, please save it again in the editor.BOM
Bom empty
CloneAdd to Album
0
0
Share
Report
Project Members
Followers0|Likes0
Related projects
Empty


Comment