OngoingESP8266-semistor
STDESP8266-semistor
1.3k
0
0
0
Mode:Full
License
:Creation time:2018-03-12 12:02:17Update time:2018-03-28 08:01:37
Description
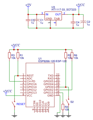
Design Drawing
The preview image was not generated, please save it again in the editor.BOM
Bom empty
CloneAdd to Album
0
0
Share
Report
Project Members
Followers0|Likes0
Related projects
Empty


Comment