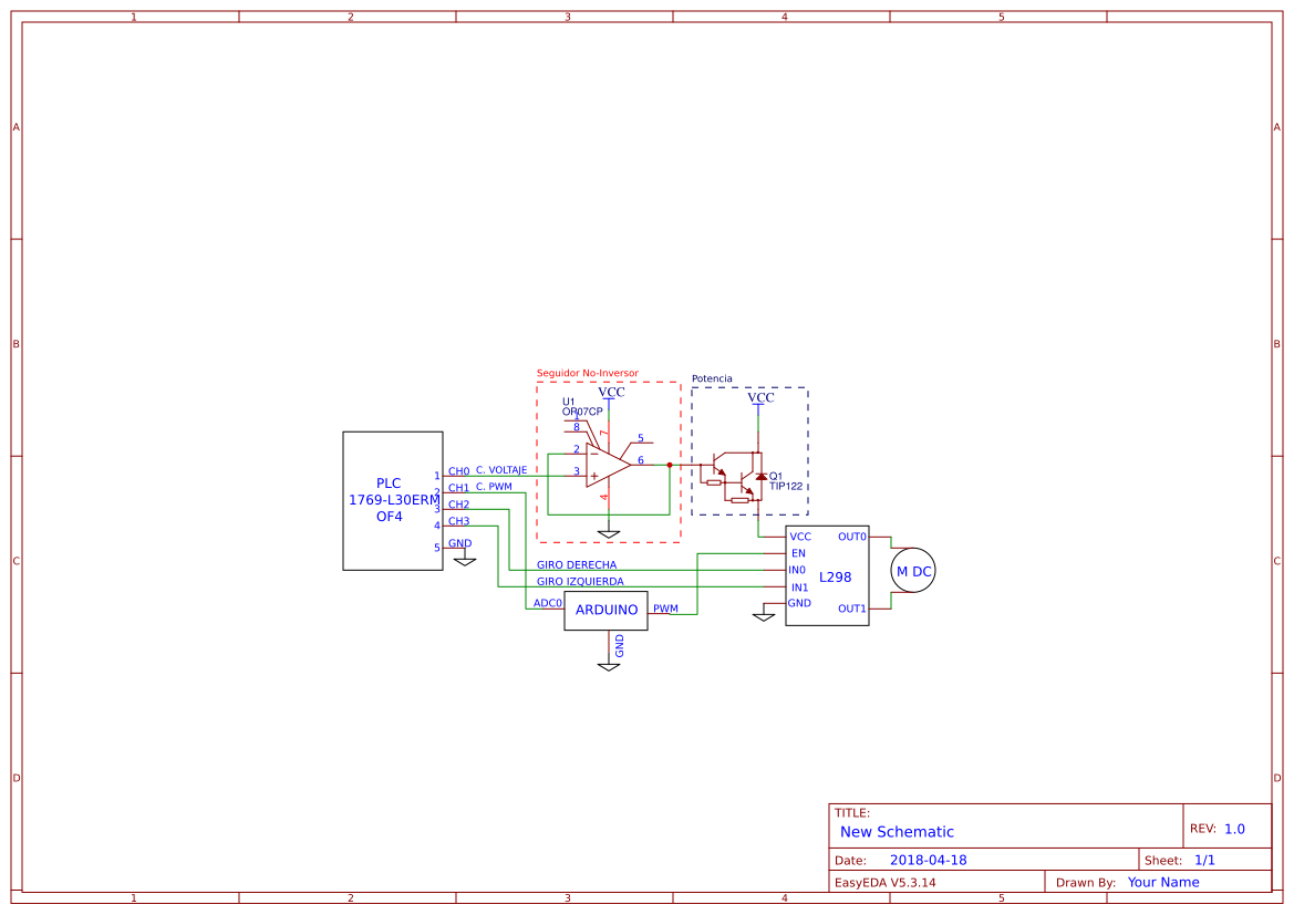
Ongoingcircuito PLC-Motor DC
STDcircuito PLC-Motor DC
478
0
0
0
Mode:Full
License
:Public Domain
Creation time:2018-04-18 17:26:17Update time:2018-04-18 17:35:14
Description
Design Drawing
The preview image was not generated, please save it again in the editor.BOM
Bom empty
CloneAdd to Album
0
0
Share
Report
Project Members
Followers0|Likes0
Related projects
Empty


Comment