OngoingPET64_EDITED
STDPET64_EDITED
70
0
0
0
Mode:Full
License
:Public Domain
Creation time:2023-07-02 17:46:35Update time:2023-07-02 18:32:16
Description
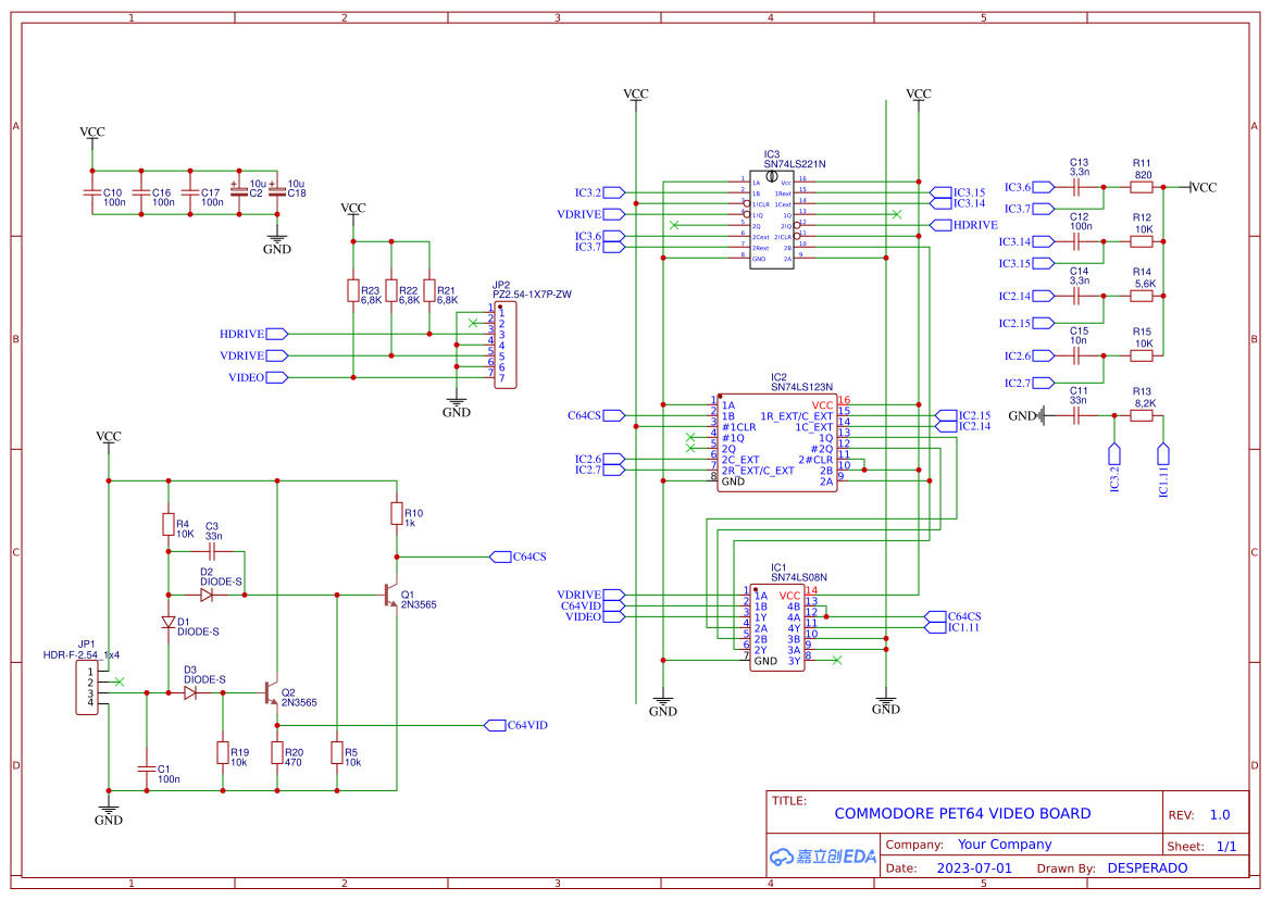
C64 in a PET case - updated footprints.
Design Drawing
The preview image was not generated, please save it again in the editor.BOM
Bom empty
CloneAdd to Album
0
0
Share
Report
Project Members
Followers0|Likes0
Related projects
Empty


Comment