Ongoingsistema de luces arduino v1
STDsistema de luces arduino v1
116
0
0
0
Mode:Full
License
:Creation time:2018-07-20 01:35:44Update time:2018-07-25 20:03:40
Description
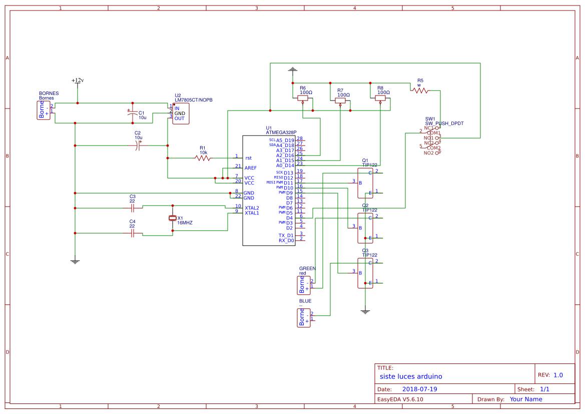
Design Drawing
The preview image was not generated, please save it again in the editor.BOM
Bom empty
CloneAdd to Album
0
0
Share
Report
Project Members
Followers0|Likes0
Related projects
Empty


Comment