OngoingProbador de pares
STDProbador de pares
195
0
0
0
Mode:Full
License
:Public Domain
Creation time:2018-12-15 21:45:41Update time:2019-08-10 13:03:37
Description
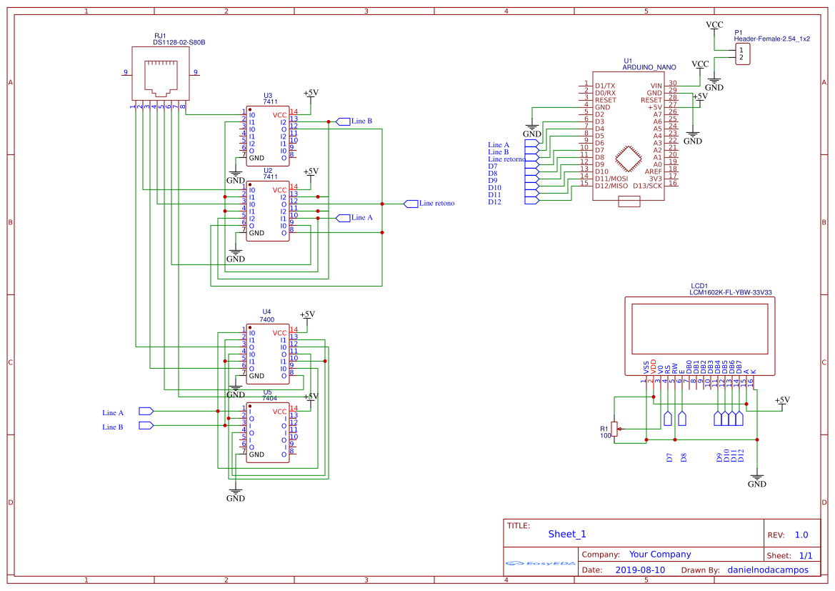
Design Drawing
The preview image was not generated, please save it again in the editor.BOM
Bom empty
CloneAdd to Album
0
0
Share
Report
Project Members
Followers0|Likes0
Related projects
Empty


Comment