Ongoingkopmunka_no_5V
STDkopmunka_no_5V
156
0
0
0
Mode:Full
License
:Cloned fromkopmunka
Creation time:2019-10-21 13:50:20Update time:2019-10-22 09:26:59
Description
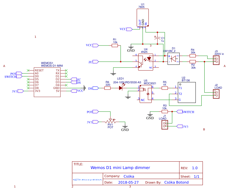
Design Drawing
The preview image was not generated, please save it again in the editor.BOM
Bom empty
CloneAdd to Album
0
0
Share
Report
Project Members
Followers0|Likes0
Related projects
Empty


Comment