OngoingOdometro/Cronometro Retrô para Rally
STDOdometro/Cronometro Retrô para Rally
469
0
0
0
Mode:Full
License
:GPL 3.0
Creation time:2019-08-20 14:35:37Update time:2021-06-29 17:59:14
Description
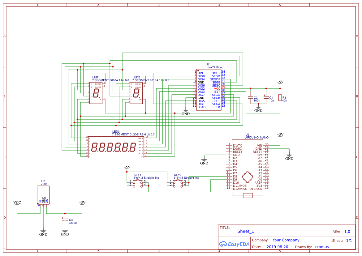
Design Drawing
The preview image was not generated, please save it again in the editor.BOM
Bom empty
CloneAdd to Album
0
0
Share
Report
Project Members
Followers0|Likes0
Related projects
Empty


Comment