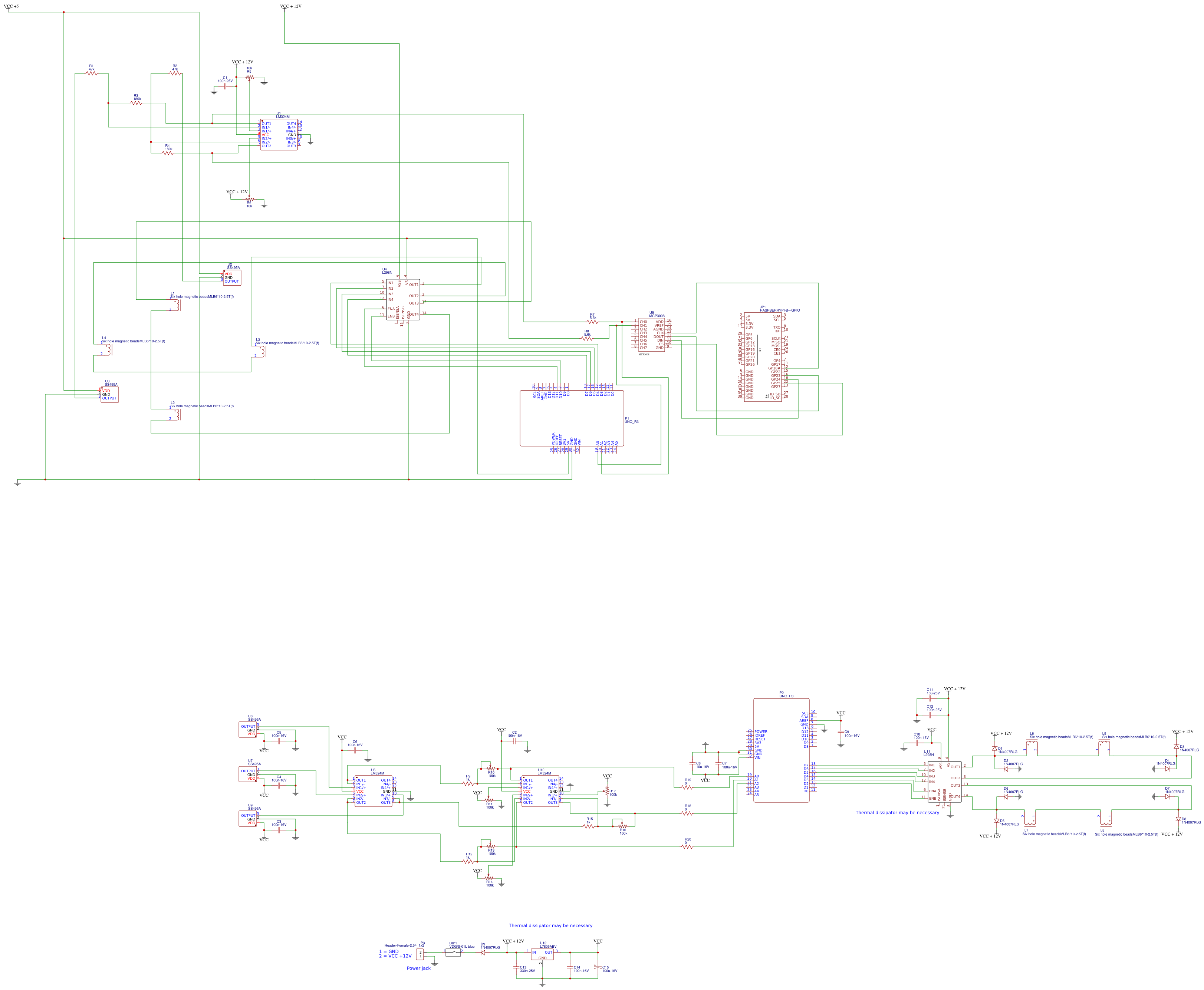
OngoingLevitating Clock Schema
STDLevitating Clock Schema
269
0
0
0
Mode:Full
License
:Public Domain
Creation time:2018-09-28 16:23:19Update time:2018-09-28 19:35:39
Description
Design Drawing
The preview image was not generated, please save it again in the editor.BOM
Bom empty
CloneAdd to Album
0
0
Share
Report
Project Members
Followers0|Likes0
Related projects
Empty


Comment