OngoingCapstone Load Balancing2
STDCapstone Load Balancing2
234
0
0
0
Mode:Full
License
:Creation time:2019-10-18 02:47:08Update time:2019-10-20 02:16:04
Description
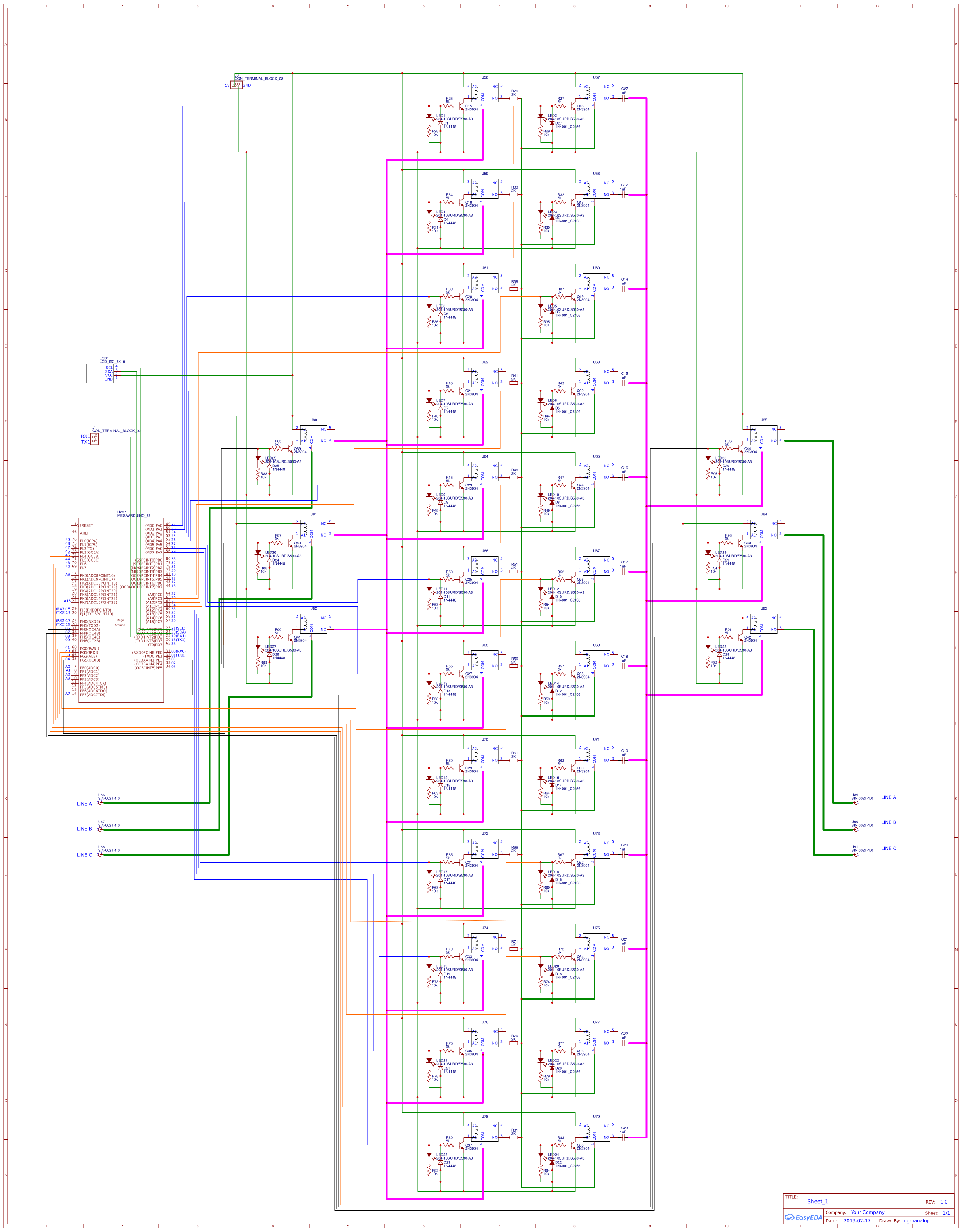
Design Drawing
The preview image was not generated, please save it again in the editor.BOM
Bom empty
CloneAdd to Album
0
0
Share
Report
Project Members
Followers0|Likes0
Related projects
Empty


Comment