OngoingTPA3116d2 Big Componen
STDTPA3116d2 Big Componen
646
0
0
0
Mode:Full
License
:GPL 3.0
Creation time:2021-10-08 16:26:50Update time:2021-10-20 20:35:18
Description
TPA3116d2 Big Componen
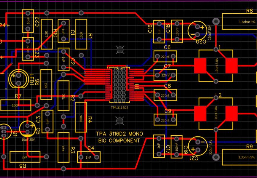
Design Drawing
The preview image was not generated, please save it again in the editor.BOM
Bom empty
CloneAdd to Album
0
0
Share
Report
Project Members
Followers0|Likes0
Related projects
Empty


Comment