OngoingChargeControl
STDChargeControl
287
0
0
0
Mode:Full
License
:GPL 3.0
Creation time:2021-04-14 11:30:45Update time:2021-04-14 16:21:29
Description
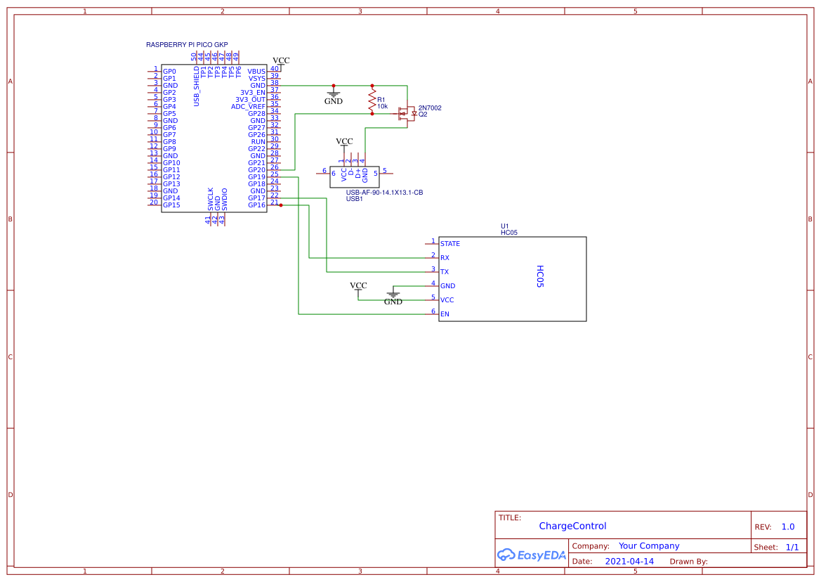
Control a phone charger with Bluetooth
Design Drawing
The preview image was not generated, please save it again in the editor.BOM
Bom empty
CloneAdd to Album
0
0
Share
Report
Project Members
Followers0|Likes0
Related projects
Empty


Comment